公众版
员工版
服务热线
0371-
6185 6666
首页
院务公开
医院动态
通知公告
院长信箱
党务公开
基层党建
荣誉表彰
纪检监察
科研教学
仲彝论坛
科研动态
科室导航
科室介绍
特色专科
志愿服务
医联体工作
红会送医
名医名护
专家介绍
护理动态
公众版
员工版
院务公开
医院动态
通知公告
院长信箱
党务公开
基层党建
荣誉表彰
纪检监察
科研教学
仲彝论坛
科研动态
科室导航
科室介绍
特色专科
志愿服务
医联体工作
红会送医
名医名护
专家介绍
护理动态
医院动态
您的位置 -
首页
>
院务公开
>
医院动态
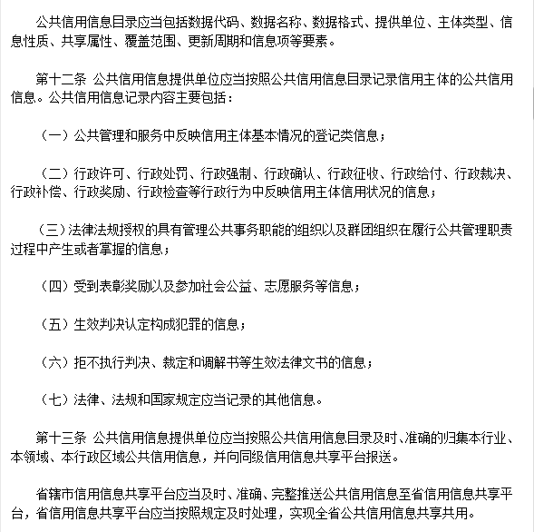
河南省社会信用条例
日期 : 2020-06-17
发布者 : 管理员
浏览量 : 6391
字号 :
A-
A
A+
手机浏览本篇文章
上一篇
李克强总理记者会将于5月28日16时举行
下一篇
质控办组织召开2020年医疗质量考核细则讲评会
返回列表
返回
上一页